Complementação de Estudos
por Adson
—
publicado
22/11/2022 15h37,
última modificação
22/11/2022 15h40
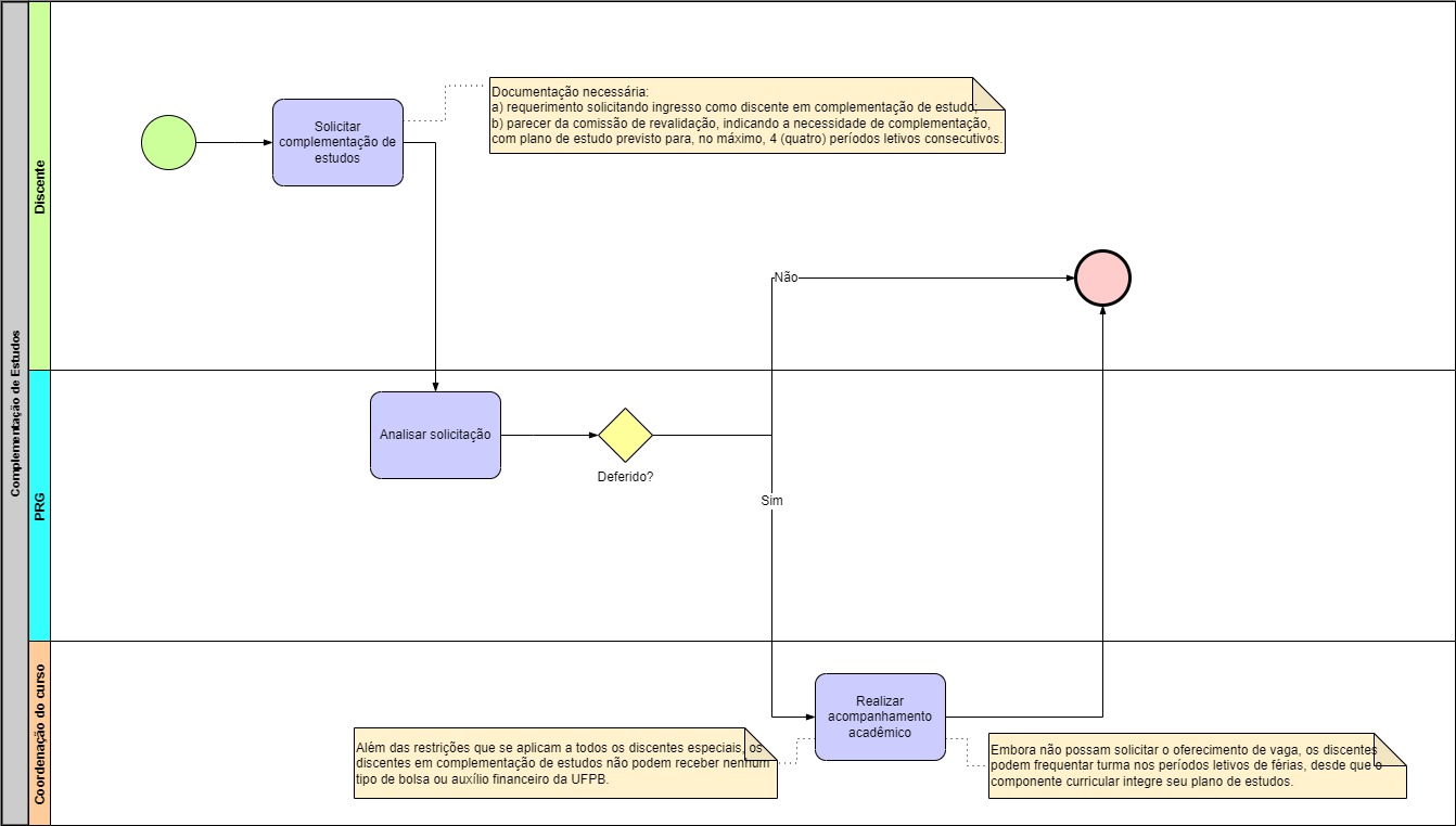
Aos portadores de diploma de graduação emitidos no exterior que solicitem revalidação à UFPB é permitido o ingresso, sob a condição de discente em complementação de estudos, desde que receba parecer indicando a necessidade de complementar os estudos cursando componentes curriculares isolados [Art. 120]. O discente em complementação de estudos não tem direito a nenhum documento que ateste vínculo como discente de graduação da UFPB [Art. 120 §1º].
* Clique na imagem para expandir
