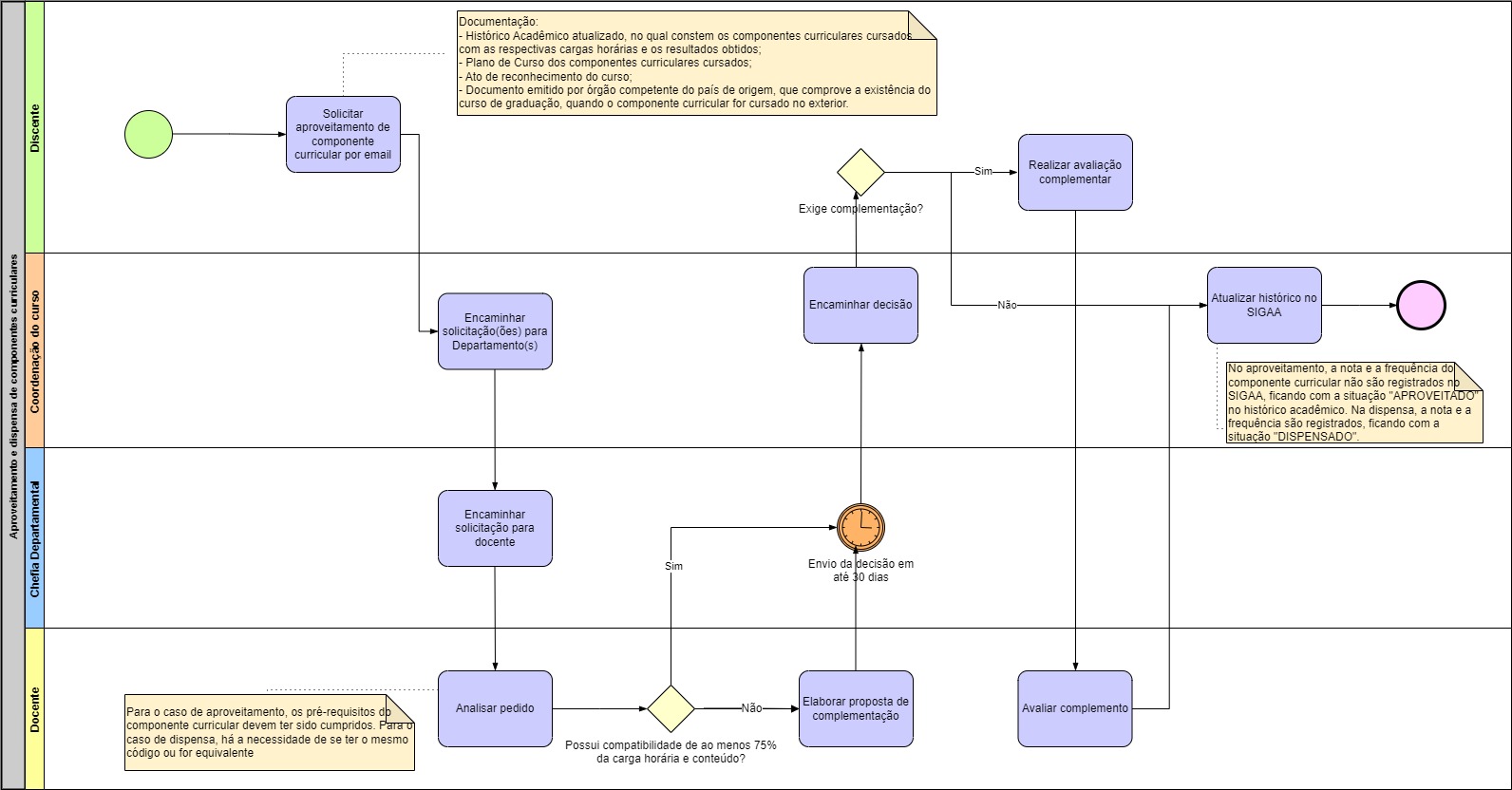
Página Inicial Processo - Aproveitamento e dispensa de componentes curriculares